“我喉咙又红又痛,能不能吃点消炎药?”这是产科门诊最常听到的提问之一。面对琳琅满目的药名,准妈妈最担心的无非两件事:炎症控制不住会伤害宝宝,吃药又怕致畸。到底哪些药在孕期相对安全?哪些情况必须硬扛?下面用问答形式拆解。

孕期炎症为何不能硬扛?
轻度感冒或牙龈肿痛,多数情况下免疫系统可自行修复;但持续高热、化脓性扁桃体炎、尿路感染等若拖延不治,细菌毒素与母体炎症因子反而会增加流产、早产、胎膜早破的风险。权衡利弊后,合理用药才是对胎儿真正的保护。
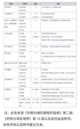
美国FDA妊娠分级与常用消炎药对照表
全球产科普遍参考的ABCDX五级中,A级最安全,B级相对安全,C级需权衡,D级明确风险,X级禁用。以下列出临床最常被问到的口服或局部消炎药:
- 青霉素类(阿莫西林、氨苄西林):B级,胎盘通透率低,为孕期首选。
- 头孢菌素(头孢呋辛、头孢克洛):B级,二代、三代头孢覆盖广,过敏率低于青霉素。
- 大环内酯(阿奇霉素、克拉霉素):阿奇霉素属B级,克拉霉素为C级,优先选阿奇。
- 甲硝唑:B级,孕早期单次或短程使用未显示致畸,治疗滴虫性阴道炎常用。
- 外用消炎药:如红霉素软膏、夫西地酸乳膏,系统吸收极少,局部小面积使用安全。
- 禁用黑名单:四环素类(影响胎儿骨骼与牙齿)、喹诺酮类(关节软骨毒性)、磺胺类(孕晚期可致核黄疸)、氨基糖苷类(耳毒性)。
不同孕周用药差异有多大?
孕~周(器官形成期):致畸敏感期,能不用就不用,必须用时选B级且最短疗程。
孕~周:胎儿器官已形成,药物主要影响生长发育与神经系统,感染严重时可在医生指导下足量足疗程使用B级抗生素,避免亚治疗剂量诱发耐药。
孕周以后:临近分娩,需评估药物对新生儿的影响,例如磺胺类可能置换胆红素,诱发高胆红素血症。
常见场景用药问答
喉咙痛可以吃头孢吗?
若血常规提示细菌感染、扁桃体有脓点,医生会首选头孢呋辛酯片,每次,每日两次,疗程~天;同时配合淡盐水漱口、足量饮水。若仅为病毒性咽炎,则无需抗生素。
智齿冠周炎能不能用甲硝唑?
局部冲洗上药是第一步,若伴面部蜂窝织炎、张口受限,可口服甲硝唑片,每次,每日三次,连用天;孕早期尽量缩短至天,并同时补充益生菌减少胃肠道反应。

尿路感染反复发作怎么办?
先做尿培养+药敏。阿莫西林克拉维酸钾或头孢地尼是经验用药首选,疗程天;治愈后低剂量抗生素睡前顿服预防复发,可选头孢氨苄,每晚一次,持续至产后周。
非药物消炎办法同样重要
- 温盐水漱口:每毫升温开水加食盐克,每日~次,减轻口腔黏膜炎症。
- 蜂蜜柠檬水:蜂蜜抗菌、柠檬促唾液分泌,缓解咽痛,但妊娠糖尿病患者慎用。
- 抬高枕头:夜间鼻塞或咽喉反流时,抬高上身度可减少黏膜水肿。
- 足量水分与休息:每天饮水量≥毫升,保证小时睡眠,利于免疫系统清除病原体。
如何与医生高效沟通?
带上以下信息,可让医生秒懂你的顾虑:
- 末次月经日期与孕周
- 既往药物过敏史(皮疹、哮喘、腹泻等)
- 已自行服用的药物名称与剂量
- 症状持续时间、体温曲线、伴随症状(尿痛、咳嗽、皮疹等)
出现这些信号立即就医
- 体温持续≥℃超过小时
- 咽痛伴呼吸困难、吞咽困难
- 尿血、腰痛或下腹坠痛
- 皮疹迅速扩散或伴面部肿胀
孕期用药没有绝对零风险,但科学评估+合理选择+最低有效剂量+最短必要疗程,就能把风险压到最低。下次再遇到“要不要吃消炎药”的灵魂拷问,先对照孕周与分级表,再带着症状细节去找产科或药师,一条清晰的安全路径就摆在你面前。

还木有评论哦,快来抢沙发吧~