孕妇感冒到底能不能吃药?
很多准妈妈一出现鼻塞、咳嗽就紧张:吃药怕伤胎,不吃又怕病拖重。其实,**孕期并非完全不能用药**,而是要在医生指导下选择安全级别高的药物。

(图片来源网络,侵删)
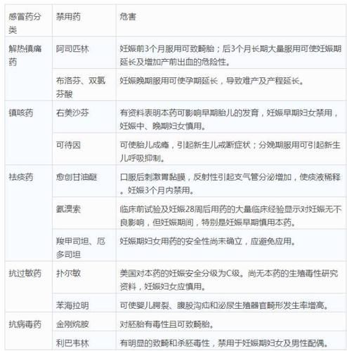
美国FDA把药物对胎儿的危害分为A、B、C、D、X五级,**A级最安全,X级绝对禁用**。常见感冒药中,对乙酰氨基酚(扑热息痛)属于B级,短期按说明书剂量服用通常无碍;而含伪麻黄碱、可待因的复方制剂多为C级,需慎用。
孕妇感冒吃什么药安全?
1. 退烧止痛首选
- 对乙酰氨基酚片:单次剂量≤500mg,每日不超过3次,间隔6小时以上。
- 禁用布洛芬、阿司匹林:孕晚期使用可导致胎儿动脉导管早闭。
2. 鼻塞流涕怎么办?
- 生理盐水鼻腔喷雾:物理冲洗,无药物成分,可反复使用。
- 含伪麻黄碱的减充血剂:孕早期尽量避免,中晚期由医生评估后短期使用。
3. 咳嗽有痰如何处理?
- 乙酰半胱氨酸颗粒:祛痰B级药,但需确认无哮喘史。
- 右美沙芬:部分指南列为C级,建议孕早期不用。
孕妇用药禁忌有哪些?
绝对禁用清单
- 四环素类抗生素:影响胎儿骨骼和牙齿发育。
- 利巴韦林:致畸率极高,用药后6个月内需避孕。
- 异维A酸:哪怕外涂也可能导致胎儿畸形。
中药并非绝对安全
很多人认为中药天然无害,事实并非如此。**活血化瘀类**(如红花、桃仁)、**泻下类**(大黄、芒硝)都可能引发子宫收缩。**连花清瘟胶囊**含麻黄,孕早期慎用;**板蓝根颗粒**虽属B级,但长期大量服用可致腹泻。
不同孕周用药差异有多大?
孕周不同,胎儿器官发育阶段不同,对药物敏感度也不同:
- 0-2周:“全或无”阶段,要么流产要么无影响。
- 3-8周:器官分化关键期,**尽量避免一切非必需药物**。
- 9周后:部分药物风险降低,但仍需医生评估。
不吃药也能缓解的5个家庭疗法
- 蜂蜜柠檬水:温水冲泡可缓解咽干,但妊娠糖尿病患者慎用。
- 抬高枕头:减少鼻充血导致的夜间憋醒。
- 空气加湿:保持50%-60%湿度,减少呼吸道刺激。
- 淡盐水漱口:每2小时一次,减轻咽痛。
- 足量饮水:每日2000ml以上,稀释呼吸道分泌物。
必须就医的3个信号
出现以下情况,**不要自行用药**,立即就诊:
- 体温持续≥38.5℃超过24小时
- 咳脓痰或血痰
- 呼吸困难或胸痛
常见误区快问快答
Q:维生素C泡腾片能预防感冒吗?
A:不能。每日超过2000mg反而增加肾结石风险。

(图片来源网络,侵删)
Q:头孢类抗生素一定安全吗?
A:头孢呋辛、头孢曲松等多数属B级,但**头孢噻肟钠**在孕晚期可能影响凝血功能。
Q:外用药膏能随便用吗?
A:含酮康唑的抗真菌乳膏孕早期禁用,而莫匹罗星软膏(百多邦)相对安全。
用药前必须核对的3件事
- 查看药品说明书中的“孕妇及哺乳期妇女用药”栏目。
- 记录末次月经日期,准确告知医生孕周。
- 保留药品包装,避免重复用药或剂量错误。

(图片来源网络,侵删)
版权声明:除非特别标注,否则均为本站原创文章,转载时请以链接形式注明文章出处。
还木有评论哦,快来抢沙发吧~