孕妇检查时间表_孕妇检查项目有哪些

新网编辑 健康资讯 4

孕妇检查时间表:从确认怀孕到分娩的每一步

很多准妈妈拿到两道杠后,第一个问题就是:我什么时候该去医院?其实,规范的产检就像一张“列车时刻表”,错过任何一站都可能影响母婴安全。

孕妇检查时间表_孕妇检查项目有哪些-第1张图片-星辰妙记
(图片来源网络,侵删)

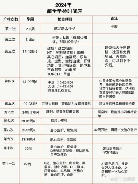
孕早期(0-12周):建立档案的黄金期

  • 6-8周:第一次B超,确认宫内妊娠、胎心胎芽。
  • 11-13+6周:NT超声+早期唐筛,评估染色体异常风险。

孕中期(13-28周):排畸与代谢筛查

  • 16-18周:中期唐筛或无创DNA,精准度再升级。
  • 20-24周:大排畸超声,胎儿结构“全景扫描”。
  • 24-28周:OGTT糖耐量试验,揪出妊娠期糖尿病。

孕晚期(29-40周):冲刺阶段的密集监测

  • 每2周一次:胎心监护、尿蛋白、血压,预防子痫前期。
  • 36周后:每周产检,B超估重、胎位评估,决定分娩方式。

孕妇检查项目有哪些?一张清单看懂所有检查

除了按时间表的常规项目,医生还会根据个体情况加开“隐藏关卡”。

必做基础项目

  1. 血常规:贫血、感染早期信号。
  2. 尿常规:尿糖、尿蛋白提示妊娠高血压。
  3. 血型+抗体筛查:预防新生儿溶血病。
  4. 传染病四项:乙肝、梅毒、艾滋、丙肝。

升级筛查项目

  • 地中海贫血基因检测:华南地区高发,夫妻同型需产前诊断。
  • 宫颈TCT+HPV:孕前未做者需补查,避免漏诊宫颈癌。
  • 甲状腺功能:甲减增加流产、早产风险。

特殊人群加查项目

高危因素加查项目
高龄(≥35岁)无创DNA或羊水穿刺
糖尿病史糖化血红蛋白、眼底检查
心脏病心脏超声、BNP

产检前如何准备?这些细节决定检查准确度

“为什么我的B超要憋尿?”这类困惑其实有科学答案。

不同检查的准备技巧

  • NT超声:无需空腹,但需胎儿体位配合,可带巧克力刺激胎动。
  • OGTT试验:前晚禁食8小时,喝糖水后静坐1小时、2小时分别抽血。
  • 大排畸:建议穿分体衣服,检查约20-30分钟,胎儿不动可散步唤醒。

如何看懂检查报告?关键指标解读

“胎盘0级”是异常吗?其实胎盘分级反映成熟度,0-1级在孕中期属正常。

  • 羊水指数(AFI):8-18cm为正常,≤5cm警惕羊水过少。
  • 胎儿脐动脉S/D值:孕晚期<3为安全,升高提示缺氧可能。
  • 宫颈管长度:经阴超>25mm可降低早产风险。

产检常见误区:这些“坑”你踩过吗?

“B超做多了会辐射?”超声波是机械波,无电离辐射,国际指南明确孕期可安全使用。

高频问题快问快答

  • Q:唐筛低风险还要做无创吗?
    A:年龄≥35岁或NT增厚者,建议无创DNA进一步排查。
  • Q:胎心监护总是不过怎么办?
    A:改变体位、吸氧后复查,持续异常需做生物物理评分。
  • Q:乙肝妈妈能母乳喂养吗?
    A:新生儿出生12小时内注射免疫球蛋白+疫苗后可哺乳。

产检之外的自我监测:准妈妈是胎儿的第一道防线

即使按时产检,居家监测同样关键。

孕妇检查时间表_孕妇检查项目有哪些-第2张图片-星辰妙记
(图片来源网络,侵删)
  • 数胎动:28周后每天固定时间,1小时≥3次或12小时≥30次为正常。
  • 体重管理:孕中晚期每周增重0.3-0.5kg,超标易引发巨大儿。
  • 血压自测:晨起静息血压≥140/90mmHg立即就医。

从第一次听见胎心的悸动,到最后一次产检的紧张期待,每一次检查都是母婴健康的“通关文牒”。记住:没有“过度”的产检,只有“错过”的遗憾。把这张时间表收藏在手机备忘录,让科学护航你的整个孕期。

孕妇检查时间表_孕妇检查项目有哪些-第3张图片-星辰妙记
(图片来源网络,侵删)

发布评论 0条评论)

还木有评论哦,快来抢沙发吧~