石家庄医科大学怎么样?——它是一所经教育部批准、河北省人民政府举办的公办医学本科院校,前身为始建于1958年的河北医学院石家庄分院,2019年升格为独立设置的医科大学,现有临床医学、口腔医学、护理学等23个本科专业,全日制在校生约1.4万人。

石家庄医科大学录取分数线是多少?
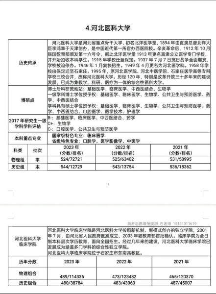
近三年河北省物理类最低投档线:2023年564分、2022年558分、2021年552分;历史类最低投档线:2023年547分、2022年541分、2021年538分。省外考生分数普遍高于省内20-40分,热门专业如临床医学五年制需超一本线70-90分。
学校优势学科有哪些?
- 国家级一流本科专业:临床医学、护理学、医学检验技术
- 省级重点学科:内科学、外科学、病理学与病理生理学
- ESI全球前1%:临床医学学科已进入ESI全球前1%行列
校园环境与地理位置
主校区位于石家庄市裕华区建华南大街309号,地铁3号线南王站直达,距石家庄站车程15分钟。校园占地1250亩,绿化率46%,图书馆纸质藏书110万册,配有24小时自习室与数字化解剖实验室。
师资力量与附属医院
现有专任教师1120人,其中正高职称218人、副高职称376人,博士生导师97人。直属附属医院4所,非直属附属医院11所,总床位数12000余张,第一附属医院为三级甲等综合医院,年门急诊量260万人次。
2024年招生计划与选科要求
| 专业名称 | 招生人数 | 选科要求 |
|---|---|---|
| 临床医学(五年制) | 360 | 物理+化学 |
| 口腔医学(五年制) | 120 | 物理+化学 |
| 护理学(四年制) | 280 | 化学或生物 |
| 医学影像学(五年制) | 100 | 物理+化学 |
毕业生就业去向
近三年本科毕业生初次就业率93.6%,其中45.2%进入三级医院,28.7%继续攻读硕士,12.4%选择基层医疗机构。签约薪酬区间:6000-8000元/月(河北),10000-15000元/月(北京、天津)。
常见报考疑问解答
Q:色弱能否报考临床医学?
A:按照《普通高等学校招生体检工作指导意见》,轻度色弱可报考除医学影像学、口腔医学外的其他医学专业,但色盲受限。

Q:大一能否转专业?
A:入学后第一学期末可申请,需满足绩点前30%、无挂科记录,并通过目标学院组织的笔试+面试,临床医学转入名额每年不超过30人。
Q:宿舍条件如何?
A:本科宿舍4-6人间,上床下桌,独立阳台,空调暖气全覆盖,每层配有直饮水机与洗衣机,校园网免费,晚11点统一熄灯。
报考建议
河北考生若分数超一本线60分以上,可优先填报临床医学、口腔医学;省外考生建议分数超当地一本线80-100分再冲热门专业。对分数边缘的考生,可考虑医学检验技术、康复治疗学等竞争相对较小的专业,后期通过考研实现二次选择。

还木有评论哦,快来抢沙发吧~