一、大学助学金到底有哪些类型?
在动笔写材料前,先弄清自己符合哪一类助学金,避免“张冠李戴”。

(图片来源网络,侵删)
- 国家助学金:中央与地方共同出资,覆盖面最广,分三档,每年2000—4500元不等。
- 校内助学金:学校自筹资金,额度与名额由各校自定,通常与国家助学金互补。
- 社会助学金:企业、校友或基金会设立,金额高但名额少,常有附加协议(如毕业后服务年限)。
二、国家助学金申请条件逐条拆解
1. 身份门槛
必须是全日制在校本专科生(含高职、第二学士学位),成人教育、自考、网络教育不在范围内。
2. 经济状况
需通过当年学校家庭经济困难认定,流程如下:
- 提交《家庭经济困难学生认定申请表》
- 班级评议小组打分
- 学院公示
- 学校资助中心终审入库
3. 品行与成绩
虽无硬性成绩排名,但无挂科、无处分是底线;部分高校会要求“学习态度端正,生活俭朴”。
4. 其他隐形条件
- 同一学年内可同时申请国家奖学金或励志奖学金,但奖金就高不就低,不重复发放。
- 退役士兵、孤残学生、烈士子女在同等条件下优先。
三、校内与社会助学金的“隐藏规则”
国家助学金只是“保基本”,想拿更高额度,得关注校内与社会项目。
校内助学金
关键词:学院名额、导师推荐、面试答辩

(图片来源网络,侵删)
- 部分985高校设“绿色通道助学金”,新生入学即可申请,无需先缴费。
- 理工科院系常有“科研助理助学金”,需承诺进入导师课题组。
社会助学金
关键词:企业协议、地区限制、附加义务
- 如“XX银行励志助学金”要求毕业后到指定分行工作三年,违约需退还全部资助。
- 地方商会助学金可能限定生源地,需提交户口本复印件。
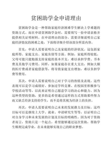
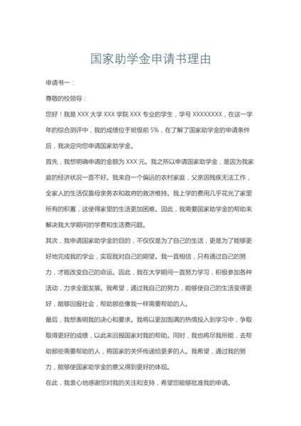
四、怎么写申请材料才能一次过审?
1. 个人申请书框架
【标题】国家助学金申请书 【称呼】尊敬的院(系)领导: 【第一段】身份信息+申请理由(50字内) 【第二段】家庭困难详情(用数据说话) 【第三段】在校表现与未来规划 【结尾】“恳请批准”+手写签名+日期
2. 家庭情况说明模板
避免“哭穷式”描述,用具体数字+官方证明:
- 家庭年收入:2023年全家务农收入2.3万元,附村委会盖章的《收入证明》。
- 突发支出:母亲2024年3月做心脏支架手术自费4.7万元,附医院发票复印件。
- 债务情况:助学贷款1.6万元/年,尚未偿还。
3. 支撑材料清单
| 材料名称 | 份数 | 备注 |
|---|---|---|
| 低保证/特困供养证 | 1 | 有效期内复印件 |
| 残疾证 | 1 | 直系亲属亦可 |
| 受灾证明 | 1 | 需乡镇民政部门公章 |
| 成绩单 | 1 | 教务处盖章 |
五、常见疑问快问快答
Q1:大一新生没成绩单怎么办?
用高考成绩单+录取通知书替代,部分学校允许先申请后补。
Q2:父母一方有稳定工作,还能算贫困吗?
看家庭人均收入。若低于当地居民最低生活保障线1.5倍,仍可认定。
Q3:助学金会不会影响助学贷款?
不会。两者资金来源不同,助学金无需偿还,贷款需毕业后分期还。

(图片来源网络,侵删)
Q4:材料造假有什么后果?
一经查实,取消资助资格+追回资金+校内通报,严重者记入学籍档案。
六、时间线:从入学到到账的完整流程
- 9月初:入学报到时领取《家庭经济困难认定表》。
- 9月中旬:班级评议,提交纸质+电子版材料。
- 10月上旬:学院公示5个工作日。
- 10月下旬:学校资助中心系统录入,生成助学金名单。
- 11月底:财务处统一打卡,短信通知到账。
七、提升命中率的三个小技巧
- 提前沟通:暑假联系辅导员,确认当地证明格式,避免开学后返工。
- 突出进步:若大一成绩中等,大二进步显著,可在申请书中强调“逆境奋起”。
- 备份电子版:所有材料扫描PDF,命名“姓名+材料名+日期”,防止丢失。
版权声明:除非特别标注,否则均为本站原创文章,转载时请以链接形式注明文章出处。
还木有评论哦,快来抢沙发吧~