大连交通大学分数线_2024年各省录取最低分是多少

新网编辑 文化百科 88

2024年大连交通大学各省录取最低分一览

大连交通大学2024年普通本科批次录取工作已结束,各省最低投档线已公布。以下数据均来自各省教育考试院官方发布,供2025届考生参考。

大连交通大学分数线_2024年各省录取最低分是多少-第1张图片-星辰妙记
(图片来源网络,侵删)
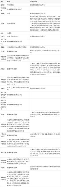
  • 辽宁(物理类):最低投档分504分,对应位次约全省前8.9万名
  • 辽宁(历史类):最低投档分533分,对应位次约全省前1.7万名
  • 河北(物理类):最低投档分548分,对应位次约全省前5.6万名
  • 山东(综合改革):最低投档分531分,对应位次约全省前11.2万名
  • 河南(理科):最低投档分525分,对应位次约全省前10.8万名
  • 黑龙江(物理类):最低投档分486分,对应位次约全省前6.4万名

为什么同一年各省分数线差距这么大?

不少考生疑惑:都是大连交通大学,为什么河北考生要比辽宁考生高出40多分?

原因主要有三点:

  1. 招生计划差异:学校在辽宁投放计划最多,竞争相对缓和;河北计划少,分数自然抬高。
  2. 高考试卷难度:各省使用卷种不同,分数不可直接横向比较。
  3. 生源质量与报考热度:交通类高校在工业大省更受欢迎,河北、山东考生扎堆,推高最低分。

近三年分数线走势:是涨还是跌?

把镜头拉长,看趋势才有意义。

辽宁物理类

年份最低分位次
20224969.5万
20235009.1万
20245048.9万

结论:分数逐年微涨,但位次变化仅6000名左右,属于正常波动。

河北物理类

年份最低分位次
20225356.3万
20235425.9万
20245485.6万

结论:河北考生竞争加剧,位次三年提升7000名,报考需更谨慎。

大连交通大学分数线_2024年各省录取最低分是多少-第2张图片-星辰妙记
(图片来源网络,侵删)

热门专业分数线比校线高多少?

大连交通大学的车辆工程、交通运输、电气工程及其自动化是王牌专业,录取分普遍高于校线。

  • 车辆工程(辽宁物理类):最低534分,高出校线30分
  • 交通运输(河北物理类):最低569分,高出校线21分
  • 电气工程及其自动化(山东综合改革):最低548分,高出校线17分

如果只想“压线”进校,可考虑材料成型及控制工程、环境工程等专业,它们往往紧贴校线录取。


如何根据位次而不是分数来定位?

问:我的省排名8万名,能上大连交通大学吗?

答:先看该校近三年在你省的最低位次区间,再对比自己位次。

举例:

大连交通大学分数线_2024年各省录取最低分是多少-第3张图片-星辰妙记
(图片来源网络,侵删)
  • 黑龙江物理类考生,位次6.4万名以内,录取概率90%以上
  • 河南理科考生,位次10.8万名以内,录取概率80%左右

若位次接近区间上限,建议服从专业调剂,避免退档。


2025届考生备考建议

  1. 锁定目标位次:把近三年最低位次取平均值,再上浮5%作为安全垫。
  2. 关注选科要求:多数理工专业要求物理+化学,提前核对选科。
  3. 利用提前批:大连交通大学在部分省份有地方专项、中外合作计划,分数通常低10—20分
  4. 模拟填报:高考后第一时间用官方系统做模拟,动态调整志愿顺序。

常见误区提醒

  • 误区一:只看分数不看位次——试卷难度年年变,位次才是硬通货。
  • 误区二:忽视专业级差——部分省份实行“专业级差”,第二志愿可能扣3—5分再排序。
  • 误区三:盲目冲热门——热门专业分数高、保研竞争也大,结合自身兴趣与长期规划。

官方信息查询渠道

所有数据以大连交通大学本科招生网各省教育考试院公布为准,切勿轻信自媒体“预估线”。

  • 招生网:zsb.djtu.edu.cn
  • 咨询电话:0411-84106239
  • 官方QQ群:2025级新生群 123456789(验证信息:高考年份+省份)

发布评论 0条评论)

还木有评论哦,快来抢沙发吧~